3月15日西安新增8例本土病例及铜川新增1例病例详情 3月15日西安新增8例本土病例及铜川新增1例病例详情3月15日西安新增8例本土病例详细活动轨迹集中隔离期间核酸检测结果阳性,3月15日经市级专家组诊断为新冠肺炎确诊病例(轻型)。未公布其他时... admin2026-02-20
8月18日24时新型冠状病毒肺炎疫情最新情况及河南病例详情 8月18日24时新型冠状病毒肺炎疫情最新情况及河南病例详情截至8月18日24时新型冠状病毒肺炎疫情最新情况1、累计病例情况:截至8月18日24时,现有确诊病例7760例(其中重症病例24例)。累计治愈出院病例2251... admin2026-02-20
成都新增3例新冠肺炎确诊病例详情公布,含境外输入与本土病例 成都新增3例新冠肺炎确诊病例详情公布,含境外输入与本土病例成都新增3例,详情公布〖壹〗、0月4日,成都市新增3例境外输入新冠肺炎确诊病例,无新增无症状感染者。以下是新增3例境外... admin2026-02-18
7月19日四川新冠疫情最新情况,含新增病例行程及全国新增确诊数 7月19日四川新冠疫情最新情况,含新增病例行程及全国新增确诊数四川省新型冠状病毒肺炎疫情最新情况(7月19日发布)分布地区:成都3例,广安1例。感染来源及行程:广安1例:7月6日自越南乘机抵达南宁... admin2026-02-17
12月陕西新增境外输入无症状感染者及本土确诊病例情况 12月陕西新增境外输入无症状感染者及本土确诊病例情况12月12日陕西新增2例境外输入无症状感染者【壹】、月12日陕西新增2例境外输入无症状感染者,具体情况如下:新增总体情况12月12日0-24时... admin2026-02-15
浙江新型肺炎最新情况与防控指南 2022年4月10日浙江省新型冠状病毒肺炎疫情情况一览 年4月10日0-24时,浙江省新型冠状病毒肺炎疫情情况如下:新增确诊病例:11个市共报告新增确诊病例9例,均为本土病例... admin2026-02-08
西安疫情最新消息:今天新增病例多少,本地疫情数据查询 本轮疫情已波及19省份 〖A〗、本轮疫情自10月17日西安报告2例阳性病例以来,已波及多省份,十几天内全国累计报告新增本土阳性病例超700例... admin2026-02-08
北京新增无症状感染者 最新疫情通报 北京昨天发现1例本地无症状感染者,疫情防控明显增强了 北京昨日新增1例本地无症状感染者,传染渠道暂未明确,疫情防控措施因此加强,部分宗教活动取消。... admin2026-02-07
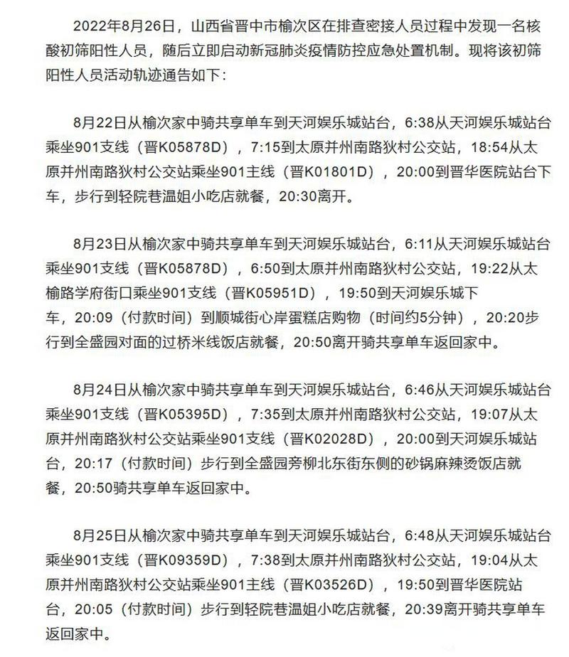
山西疫情最新消息:11例阳性患者活动轨迹公布 乙哌立松(Eperisone56839-43-1)诱发的过敏反应:药物警戒数据和过敏测试...〖壹〗、乙哌立松(Eperisone)可能诱发过敏反应... admin2026-02-07
郑州市疫情最新消息、郑州市疫情防控政策查询 郑州发布134号通告:调整部分区域风险等级 〖A〗、郑州市新冠肺炎疫情防控指挥部办公室发布134号通告,自8月13日24时起调整部分区域风险等级... admin2026-02-07