湖南大学二零二五年采取了启动招生工作这一全面行动,今年涉及很多新变化,这些变化体现于招生规模方面,专业设置方面以及选拔方式领域等各处状况环节相关不同情况,其改变结果直接关联到考生将来选择,这一系列改变包括招生方面的不同状况变化过程都是有必要进行妥善完整仔细了解清楚明白的。
招生规模与专业布局
2025年,湖南大学研究生的招生计划,最终会以教育部下达的名额作为标准,当前各个学院的招生专业均已在《湖南大学2025年博士研究生招生专业目录》里得以明确。学术学位覆盖哲学、经济学、法学等十个学科门类,专业学位包含电子信息、机械、土木水利等热门领域。
谈到法学院硕士的招生情况,它是依托于学校985工程以及世界一流大学建设平台的,其法学教育能够追溯到1897年的时务学堂,学院处在南校区,有着深厚的学科积淀,在2025年进行招生的时候,将会继续维持高质量的选拔标准,以此来吸引优秀的学子加入。
特殊类型招生时间安排
启动了外语类保送生招生流程,2月14日公布了初审合格考生名单,2月28日要公示拟录取考生名单。招生对象被限定在教育部认定的、具有推荐保送生资格的外国语中学应届高中毕业生。
针对港澳台地区展开的招生存在明晰的时间表,香港中学文凭考试学生的招生简章选择于了2025年2月19日予以发布,台岛高中毕业生的招生综合详细考核公告却是安排在了5月7日进行公布,从而为港澳台地区的学子提供了清楚明晰的报考线路。
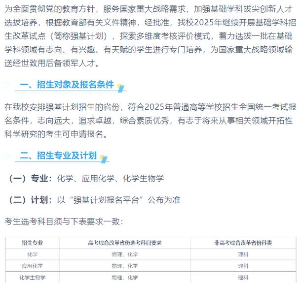
强基计划选拔流程
湖南大学强基计划借助专用报名平台开展,考生要于规定时间内做完信息填写。2022年的招生流程表明, 考生得在6月12日至18日这段时间登录平台去确认参与学校考核,还要上传考试诚信承诺书。
强基计划招生专业将重点放在化学方向上,对选考科目有着十分严格的要求。其中,3+3省份规定物理、化学二者任意选其一即可,3+1+2省份须率先选考物理才能够选取化学科目作为再选科,传统高考省份只允许理科生进行报考,并且主要是针对成绩较为优秀的考生群体。
报名时间与操作规范

强基计划报名时间一般被安排在4月上旬,就拿2022年来说,报名窗口是4月8日12时到4月28日12时,考生要借助湖南大学强基计划报名平台去提交信息,并且不可以兼报其他高校的强基计划。
考生于统一高考环节,要依据所在省份给出的要求,去参与全国高考。在学校考核确认环节,规定考生于报名平台上传诚信承诺书,以此保障整个选拔进程规范且有序,进而体现出公平公正的原则。
全国高校招生动态参考
放眼全国范畴,到了 2025 年,博士招生凸显出多样化的态势,为此,华南理工大学公布了招生简章以及专业目录,其打算招生 1500 人,并且设置了少数民族高层次骨干人才计划专项通道,给特定人群给予深造机遇。
部分高校开启了多批次招生的模式,天津中医药大学的第三批报名安排在了3月17日,至又在21日,其采用的是硕博连读以及申请考核制。江苏科技大学提供了硕博连读,还有申请考核以及普通招考这三种方式,给考生赋予了更多的选择空间中。
院校选择策略建议
于考研准备选择院校之际,地域方面因素是值得着重去考量一番的,像西部或者二线城市的那些985、211院校,比如说西北农林科技大学、兰州大学等,鉴于其所处地理位置,报考时竞争相对而言是比较小的。然而东部的名校,像东南大学、同济大学,却是因为其区位所具备的优势,从而吸引了更多的考生前来报考。
有116所211大学分布在全国,这31个省市都有覆盖,其学科门类是齐全的。北京存在26所211高校情况,上海有9所呀包括顶尖学府如清华大学、北京大学、复旦大学、上海交通大学等,考生能够依照自身实力以及目标去合理地定位。
在浏览了数目众多的招生资讯之后,你认为于进行学校选择之际,最为重视的是学校那为人所知的名声、专业所具备的实力,又或者是所处的地理位置呢?欢迎在评论区域之中分享你内心的想法,点赞并且展开转发从而让更多有需求的同学能夠看到!
