沧州新增3例本土无症状感染者,具体地点在哪? 沧州新增3例本土无症状感染者,具体地点在哪?沧州新增3例都是哪里的 央广网沧州5月3日消息(记者卜岩)据沧州市应对新型冠状病毒肺炎疫情工作领导小组办公室消息,2022年5月2日0-24时... admin2026-02-18
24小时抖音涨粉自助平台ks业务下单,最低价保障,你确定不试试? 24小时抖音涨粉自助平台ks业务下单,最低价保障,你确定不试试? 24小时抖音涨粉自助平台:ks业务下单24小时最低价解析 一、抖音涨粉自助平台:助力内容创作者快速成长 在抖音这个充满活力的短视频平台上,拥有大量粉丝... admin2026-02-18
卡盟自助网站-dy在线直播人气免费业务平台便宜 卡盟自助网站-dy在线直播人气免费业务平台便宜 卡盟自助网站:dy在线直播人气免费业务平台之选 一、卡盟自助网站:开启直播新纪元 随着互联网的快速发展,直播行业成为了新兴的产业之一。在这个领域,卡盟自助网站以其独特的... admin2026-02-18
秒刷网站24小时自助下单平台-抖音点赞自助 秒刷网站24小时自助下单平台-抖音点赞自助 一、秒刷网站24小时自助下单平台的优势 在互联网快速发展的今天,秒刷网站作为一种新型的网络服务平台,已经成为许多商家和用户的首选。这类平台最大的特点就是提供24小时自助下单... admin2026-02-18
抖音24小时在线下单网址揭秘:ks点赞业务秒到账,真的吗? 抖音24小时在线下单网址揭秘:ks点赞业务秒到账,真的吗? 抖音24小时在线下单:体验极速ks点赞服务 抖音24小时在线下单:体验极速ks点赞服务 随着短视频平台的崛起,抖音已经成为广大用户日常生活中不可或缺的一部分... admin2026-02-18
买赞-抖音24小时免费下单自助网址24小时超低价 买赞-抖音24小时免费下单自助网址24小时超低价 抖音买赞攻略:24小时免费下单自助网址,超低价体验 一、抖音买赞的必要性 在当今的社交媒体时代,抖音已成为众多用户展示才华、拓展人脉的重要平台。然而,随着竞争的加剧,... admin2026-02-18
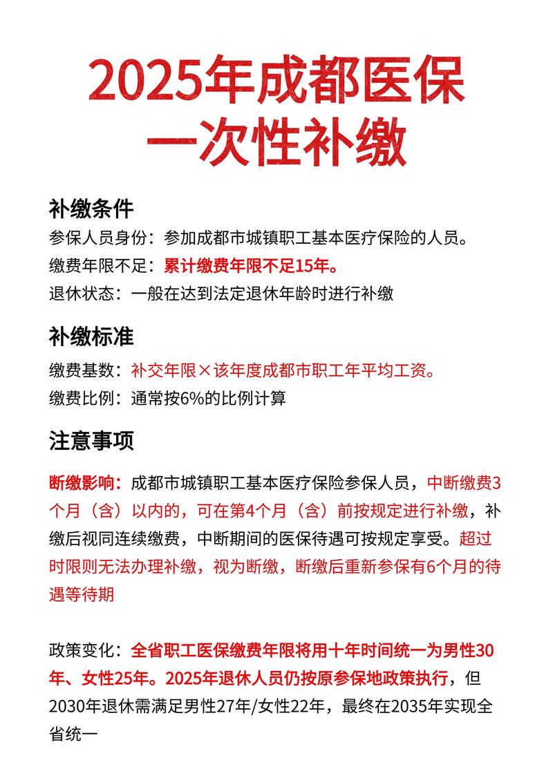
5月起多地职工医保待遇提高,缴费年限调整,部分可一次性补缴 5月起多地职工医保待遇提高,缴费年限调整,部分可一次性补缴职工医保待遇,缴费年限提高,5月执行! 〖A〗、年5月起,多地职工医保待遇提高,同时部分地区明确医保缴费年限调整政策,未缴满者可一次性补缴。〖B〗、是的... admin2026-02-18
卡盟自助下单24小时平台-抖音点赞业务24小时平台 卡盟自助下单24小时平台-抖音点赞业务24小时平台 卡盟自助下单24小时平台:抖音点赞业务24小时平台深度解析 一、卡盟自助下单24小时平台概述 在互联网高速发展的今天,电商平台如雨后春笋般涌现。其中,卡盟自助下单2... admin2026-02-18
黑科技自助下单商城-仙女逗逗代涨 黑科技自助下单商城-仙女逗逗代涨 黑科技自助下单商城——仙女逗逗代涨揭秘 一、黑科技自助下单商城:创新购物体验的引领者 随着互联网技术的飞速发展,电子商务行业正经历着前所未有的变革。黑科技自助下单商城应运而生,它凭借... admin2026-02-18
抖音点赞24小时在线平台-抖音极速版怎么快速涨粉 抖音点赞24小时在线平台-抖音极速版怎么快速涨粉 抖音点赞24小时在线平台:抖音极速版快速涨粉攻略 一、抖音点赞24小时在线平台:涨粉新利器 随着短视频平台的日益普及,抖音作为其中的佼佼者,吸引了大量用户。而抖音点赞... admin2026-02-18